首页 > 产品大全 > 揭开单片机论文写作面纱 第三章 硬件电路设计与集成电路选型要点

揭开单片机论文写作面纱 第三章 硬件电路设计与集成电路选型要点

揭开单片机论文写作面纱 第三章 硬件电路设计与集成电路选型要点

在单片机系统开发的学术研究与工程实践中,硬件电路设计是连接理论构想与物理实体的核心桥梁,也是毕业论文中需要清晰、严谨阐述的关键章节。本章将聚焦于硬件电路设计的核心组成部分,并深入探讨集成电路(IC)的选型与设计考量,旨在为您的论文写作提供清晰的框架与实用的指导。

一、 硬件电路设计的总体框架

硬件电路设计并非孤立的部分,它必须紧密围绕系统整体功能需求展开。一个完整的硬件设计章节通常包含以下逻辑脉络:

  1. 系统总体硬件架构图:开篇应以框图形式展示整个系统的硬件组成部分,如单片机最小系统、电源模块、传感器/输入模块、执行器/输出模块、通信接口模块等,并标明关键信号流向。这为后续详述奠定基础。
  1. 核心控制器选型与最小系统设计:这是硬件设计的“大脑”。需详细论证所选单片机(如STC89C52、STM32F103等)的理由(性能、外设、成本、开发资源)。最小系统电路包括电源、复位、时钟(晶振电路)、程序下载接口等,必须给出准确的原理图与元件参数。
  1. 各功能模块电路详述:这是本章的主体。需分节对每个外围模块进行设计说明。

二、 集成电路(IC)的设计与选型精髓

在现代电子设计中,集成电路承担了绝大部分功能。其合理选型与应用直接决定系统的可靠性、性能与成本。

1. 选型原则

  • 功能匹配性:IC是否精确满足模块所需功能(如运放做信号调理、ADC进行模数转换、驱动芯片控制电机)。
  • 电气参数合规:严格核对电源电压范围、输入/输出电平、驱动能力、功耗、带宽、精度等关键参数是否与系统其他部分兼容。
  • 可靠性与稳定性:优先选择工业级或商业级主流产品,关注工作温度范围、抗干扰能力(如ESD保护)。
  • 可获得性与成本:考虑芯片的供货渠道、价格以及封装形式(DIP、SMD)是否便于焊接与测试。
  • 设计支持:数据手册是否详尽,是否有丰富的应用笔记、参考设计或成熟的社区支持。

2. 电路设计要点

  • 遵循官方推荐设计:数据手册(Datasheet)中的典型应用电路是设计的起点,务必重视参考设计中的外围元件(如电阻、电容、电感)选型建议,尤其是滤波、去耦、补偿等电路。
  • 电源完整性:为每个IC,尤其是数字IC,在电源引脚附近配置足够且合适(如容值、材质)的去耦电容(如0.1μF陶瓷电容),以滤除高频噪声,确保工作稳定。这是原理图中最容易忽视但至关重要的细节。
  • 信号完整性:对于高速或长线传输信号,需考虑阻抗匹配、端接电阻及串扰问题。在单片机系统中,至少应确保关键信号(如复位、晶振)布线短而粗,远离干扰源。
  • 保护电路:根据应用环境,为IC的输入/输出端口添加必要的保护,如限流电阻、上拉/下拉电阻、TVS管防浪涌、稳压管防过压等。

3. 在论文中的表述方法

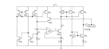
  • 图文并茂:每个关键IC的应用电路都必须附上清晰的原理图(可使用Altium Designer、立创EDA等软件绘制),并标注主要元件型号与参数。
  • 论述结合:在展示电路图后,需用文字解释该电路的工作原理、IC在此处的角色、关键元件参数的计算或选择依据(例如:根据数据手册公式R = Vref / I,选择参考电流设定电阻为1.2kΩ)。
  • 对比分析:对于核心IC的选型(例如选择TI的ADS1115而非内置ADC),可通过表格对比不同方案在精度、速度、成本等方面的优劣,体现论证的严谨性。
  • 关注细节:提及芯片的封装、焊接注意事项,以及设计中为调试预留的测试点(如电压测量点、信号引出排针),这能体现设计的周全性。

三、 常见模块集成电路应用示例

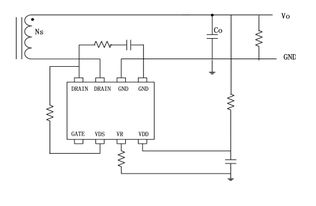
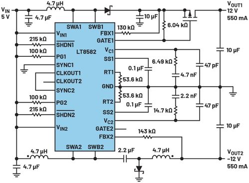
  • 电源模块:选用线性稳压器(如AMS1117-3.3)或开关稳压器(如MP1584)。论述输入/输出电压、电流、效率需求,展示其外围电路(电感、电容、二极管的选择)。
  • 传感器接口:如温湿度传感器DHT11(单总线)、HX711(称重传感器ADC)。重点说明通信协议(时序)在硬件连接上的体现。
  • 驱动模块:如电机驱动芯片L298N、ULN2003驱动继电器。重点分析驱动电流、续流二极管保护电路设计。
  • 通信接口:如RS-485通信芯片MAX485、CAN收发器TJA1050。强调总线匹配电阻、隔离设计(若需要)的重要性。

###

硬件电路设计章节是论文工程价值的重要体现。它要求设计者兼具严谨的理论计算、务实的器件选型能力和对工程细节的深刻关注。通过清晰的结构、合理的IC选型论证、规范的原理图展示以及深入浅出的原理分析,您不仅能为后续的软件编程与系统调试打下坚实的物理基础,更能向评审老师充分展示您系统性的工程思维与解决问题的能力。记住,一个好的硬件设计,是稳定、可靠的系统之根基。

如若转载,请注明出处:http://www.jz876.com/product/21.html

更新时间:2026-05-08 09:56:44